文章
  • 文章
搜索

濟南同樂堂診所有限公司市中分公司

首頁 >> 就醫指南 >>就診須知 >> 醫院門診辦理毒麻卡流程
詳細内容

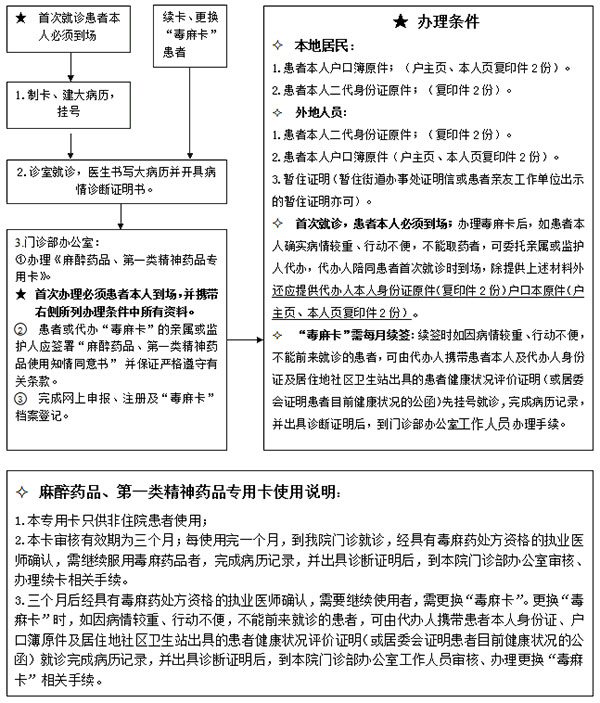
醫院門診辦理毒麻卡流程

3.jpg

診所地址:濟南市曆城區黃台南路5-19号

服務熱線:13065074709   0531-86017357

郵政編碼:250000

Copyright 2021-2029   All rights reserved

khma333

khma888

官方微信

電話查詢


18668979673


18668979823

seo seo